更早了解智能商顯產品新聞資訊,為您呈現。
發布時間:2025-11-24
我們深知,一場流暢、專業的會議對公司業務至關重要。然而,技術故障總是不期而至。本文為您系統梳理了會議一體機最常見的五大類故障,并提供從基礎到進階的** step-by-step 排查方案**。無論您是IT管理員還是普通員工,都能按圖索驥,快速解決問題。
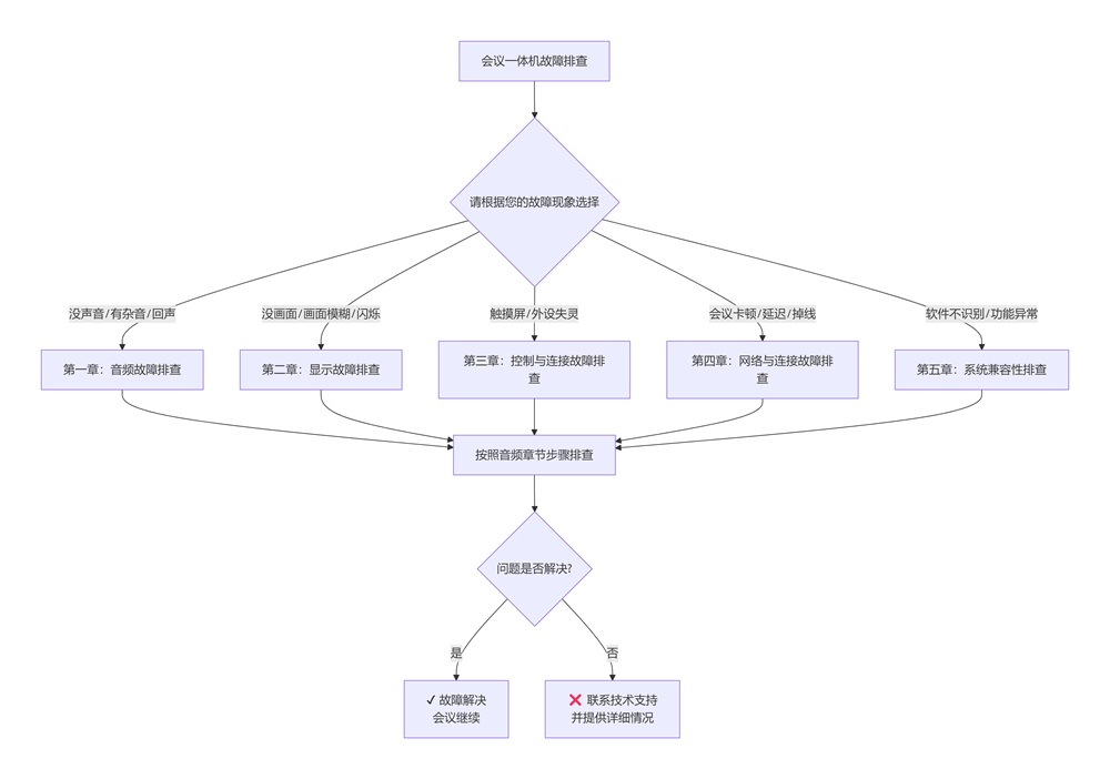
信息圖:會議一體機故障排查快速流程圖

流程圖描述:
現象:沒聲音/有噪音? → 跳轉至 【第一章:音頻故障排查】
現象:沒畫面/畫面異常? → 跳轉至 【第二章:顯示故障排查】
現象:觸摸屏/外設失靈? → 跳轉至 【第三章:控制與連接故障排查】
現象:會議卡頓/掉線? → 跳轉至 【第四章:網絡與連接故障排查】
現象:軟件不識別/功能異常? → 跳轉至 【第五章:系統兼容性故障排查】
步驟一:檢查物理連接與電源
確認會議一體機的電源已打開,音量未被靜音或調至最低。
檢查一體機與電腦(若分離)之間的音頻線(如3.5mm音頻線、USB線)是否插緊。
步驟二:檢查系統音頻設置
在電腦的聲音設置中,確認將會議一體機的揚聲器設置為 “默認輸出設備”。
右鍵點擊系統托盤的聲音圖標,選擇“打開聲音設置”,進行核查和切換。
步驟一:調整設備位置,避免嘯叫
確保一體機的麥克風與揚聲器沒有正對放置,且距離不宜過近。這是產生嘯叫(刺耳高頻聲)的主因。
適當降低麥克風增益或音量。
步驟二:開啟軟件降噪功能
在您使用的會議軟件(如騰訊會議、Zoom)設置中,找到“音頻”選項,勾選 “抑制背景噪音”、“回聲消除”和“自動調整麥克風音量” 等功能。
步驟三:排查外部干擾
嘗試將會議一體機連接到其他電源插座,避免與高功率電器共用插座。
檢查音頻線纜是否完好,嘗試更換一條高質量的線纜。
如果以上操作還沒能解決您的問題,請點擊查看《會議一體機音頻故障(無聲、噪音、嘯叫、音量不一致)》
步驟一:檢查視頻線纜連接
確認連接電腦與會議一體機的HDMI、DP或Type-C線纜已在本機端和一體機端都插緊插牢。
嘗試拔插線纜或更換一條確認正常的視頻線。
步驟二:確認輸入源選擇
使用會議一體機的遙控器或OSD菜單,按下 “Source” 或 “輸入源” 按鈕,確保選擇的信號源(如HDMI 1, HDMI 2)與您電腦連接的端口一致。
步驟一:調整電腦輸出分辨率
在電腦的顯示設置中,將輸出分辨率調整到與會議一體機原生分辨率一致(通常是1920x1080或更高),并設置合適的刷新率(如60Hz)。
步驟二:更新顯卡驅動
過時或損壞的顯卡驅動可能導致顯示異常。訪問電腦顯卡制造商(如NVIDIA、AMD、Intel)官網,下載并安裝最新驅動。
如果以上操作還沒能解決您的問題,請點擊查看《會議一體機顯示故障(無信號、畫面模糊、閃爍)》
步驟一:基礎檢查
檢查連接觸摸功能的USB線纜是否牢固。
重啟會議一體機,以復位觸摸系統。
步驟二:重新校準與安裝驅動
在系統設置中查找“觸摸屏校準”工具,按提示進行校準。
訪問您會議一體機品牌的官網,下載并重新安裝對應型號的觸摸驅動。
步驟一:檢查系統權限
在Windows/macOS的隱私與安全性設置中,確保已為會議軟件授予攝像頭和麥克風的訪問權限。
步驟二:檢查設備管理器
在電腦的“設備管理器”中,檢查“圖像設備”和“音頻輸入輸出”下,會議一體機設備是否正常出現,有無黃色感嘆號。如有,嘗試更新驅動。
步驟一:檢查網絡帶寬
進行網絡測速。對于高清視頻會議,上行帶寬尤為重要。建議關閉其他占用帶寬的應用程序(如文件下載、在線視頻播放)。
步驟二:優先使用有線網絡
使用網線將電腦直接連接到路由器,這比Wi-Fi更穩定、延遲更低。如果一體機本身支持視頻會議,也優先使用有線連接。
步驟三:調整會議軟件設置
在會議軟件中,關閉“高清視頻”或“1080P”選項,適當降低視頻質量,可以顯著改善卡頓問題。
步驟一:排查防火墻/安全軟件
暫時禁用防火墻或安全軟件,檢查是否是其阻止了會議軟件的網絡連接。如解決,需在防火墻中為會議軟件添加白名單。
步驟二:重啟網絡設備
重啟你的光貓、路由器,這是解決許多網絡疑難雜癥的經典方法。
現代會議一體機大多支持 BYOM(Bring Your Own Meeting) 模式。這意味著一體機本身是一個頂級的音視頻外設,它可以被您電腦上的任何會議軟件(騰訊會議/Zoom/Teams/釘釘等)直接調用,從而獲得最佳的音視頻體驗。
癥狀:某個會議軟件無法使用一體機的攝像頭或麥克風。
解決:確保該軟件已獲得系統權限(見第三章)。在軟件的“音頻/視頻”設置中,手動選擇您會議一體機對應的設備,而非系統默認設備。
癥狀:一體機特定功能(如觸控書寫同步)無法使用。
解決:訪問官網,下載并安裝最新的官方驅動和配套軟件。確保您的操作系統與一體機軟件版本兼容。
如果您已嘗試所有相關步驟但問題依舊,它可能指向了罕見的硬件故障。此時,請及時聯系我們。
為了能更高效地為您解決問題,在聯系我們的技術支持前,請準備好以下信息:
您的會議一體機具體型號。
您使用的電腦操作系統和版本(如Windows 11)。
您主要使用的會議軟件及其版本。
您已嘗試過的排查步驟簡述。
拓展閱讀:
《觸摸一體機常見問題(FAQ)中心:一站式解決您的所有難題》
《液晶拼接屏常見問題解答 (FAQ) - 故障排查/安裝/采購全指南》
《LED顯示屏常見問題大全 (FAQ) | 從選購到故障,一篇搞定!》
《廣告機常見問題及解決方法 | 終極排查與保養指南》
2025-11-12 華邦瀛科技
2025-11-18 華邦瀛科技
2025-11-20 華邦瀛科技
2025-11-19 華邦瀛科技
2025-11-24 華邦瀛科技
2025-11-24 華邦瀛科技
友情鏈接: